Sestdiena, 2026. gada 3. janvāris

Vārda diena: Ringolds, Miervalda, Miervaldis

LATVIJAS SABIEDRISKAIS MEDIJS

Dalībnieku sapulces darba kārtība

Dalībnieku sapulces sasaukšana 2025. gada 18. decembrī

Dalībnieku sapulces sasaukšana 2025. gada 20. novembrī

Dalībnieku sapulces sasaukšana 2025. gada 7. oktobrī

Dalībnieku sapulces sasaukšana 2025. gada 2. septembrī

Darba kārtība 2025. gada 16. aprīlī

Darba kārtība 2025. gada 12. februārī

Darba kārtība 2025. gada 10. janvārī

Darba kārtība 2024. gada 13. novembrī

Darba kārtība 2024. gada 23. oktobrī

Darba kārtība 2024. gada 24. maijā

Darba kārtība 2024. gada 4. aprīlī

Darba kārtība 2024. gada 11. janvārī

Darba kārtība 2023. gada 10. maijā

Darba kārtība 2023. gada 15. februārī

Darba kārtība 2022. gada 16. novembrī

 

Dalībnieku sapulces lēmumi

Dalībnieku sapulces 18.12.2025. lēmums Nr. 10/1-5 par iepriekšējas piekrišanas sniegšanu izmaiņām valsts sabiedrības ar ierobežotu atbildību“Latvijas Sabiedriskais medijs” organizatoriskajā struktūrā. LĒMUMS NR. 10/1-5 PIEEJAMS

Dalībnieku sapulces 20.11.2025. lēmums Nr. 9/1-5 par iepriekšējas piekrišanas sniegšanu izmaiņām valsts sabiedrības ar ierobežotu atbildību “Latvijas Sabiedriskais medijs” Latvijas Radio programmu atļaujās. LĒMUMS Nr. 9/1-5 PIEEJAMS ŠEIT.

Dalībnieku sapulces 07.10.2025. par iepriekšējas piekrišanas sniegšanu izmaiņām valsts sabiedrības ar ierobežotu atbildību “Latvijas Sabiedriskais medijs” organizatoriskajā struktūrā. Lēmums Nr. 8/1-5 PIEEJAMS ŠEIT. 

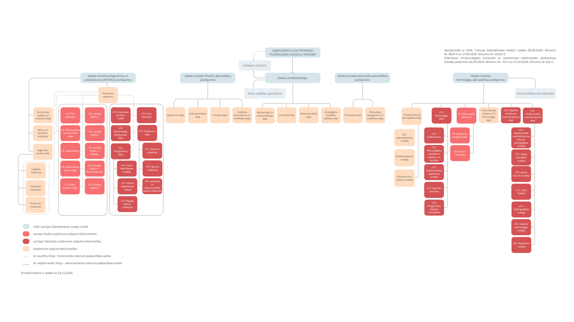
Dalībnieku sapulces 02.09.2025. lēmums Nr. 7/1-5 par iepriekšējas piekrišanas sniegšanu izmaiņām valsts sabiedrības ar ierobežotu atbildību “Latvijas Sabiedriskais medijs” organizatoriskajā struktūrā. LĒMUMS NR 7/1-5 PIEEJAMS ŠEIT.

Dalībnieku sapulces 27.05.2025. lēmums Nr. 6/1-5 par valsts sabiedrības ar ierobežotu atbildību “Latvijas Televīzija” un valsts sabiedrības ar ierobežotu atbildību “Latvijas Radio” 2024. gada pārskatu apstiprināšanu LĒMUMS Nr. 6/1-5 PIEEJAMS ŠEIT.

Par valsts sabiedrības ar ierobežotu atbildību “Latvijas Sabiedriskais medijs” Risku pārvaldības politikas un Iepirkumu organizēšanas politikas apstiprināšanu LĒMUMS Nr. 31/1-1 PIEEJAMS ŠEIT

LĒMUMS Nr. 30/1-1 par valsts sabiedrības ar ierobežotu atbildību “Latvijas Sabiedriskais medijs” būtiskāko  politiku apstiprināšanu.

LĒMUMS Nr. 29/1-1 par Sabiedrisko elektronisko plašsaziņas līdzekļu padomes satura kvalitātes vadības un sabiedriskā labuma izpildes 2024. gadā pārskata apstiprināšanu.

Par valsts sabiedrības ar ierobežotu atbildību “Latvijas Radio” un valsts sabiedrības ar ierobežotu atbildību “Latvijas Televīzija” 2024. gada pārskatu apstiprināšanu LĒMUMS Nr. 6/1-5 PIEEJAMS ŠEIT

Par piekrišanu valsts sabiedrības ar ierobežotu atbildību “Latvijas Sabiedriskais medijs” organizatoriskajai struktūrai LĒMUMS Nr. 5/1-5 PIEEJAMS ŠEIT

Pielikumā: “Latvijas Sabiedriskais medijs” organizatoriskā struktūra

Par Sabiedrisko elektronisko plašsaziņas līdzekļu padomes kā VSIA “Latvijas Sabiedriskais medijs” valsts kapitāla daļu turētājas gaidu vēstules VSIA “Latvijas Sabiedriskais medijs” valdei apstiprināšanu LĒMUMS Nr. 4/1-5 PIEEJAMS ŠEIT

Pielikumā: VSIA “Latvijas Sabiedriskais medijs” valsts kapitāla daļu turētāja gaidu vēstule

 

LĒMUMS Nr. 2/1-5 par piekrišanu valsts sabiedrības ar ierobežotu atbildību “Latvijas Sabiedriskais medijs” organizatoriskajai struktūrai

Par piekrišanu izmaiņu veikšanai (izmaiņas rekvizītos) valsts sabiedrības ar ierobežotu atbildību “Latvijas Sabiedriskais medijs” apraides atļauju darbības pamatnosacījumos, audiovizuālu pakalpojumu pēc pieprasījuma reģistrā par REPLAY.LV, kā arī retranslācijas atļaujas Nr. RR - 55 LĒMUMS Nr. 3/1-5

Par valsts sabiedrības ar ierobežotu atbildību “Latvijas Sabiedriskais medijs” valdes reglamenta saskaņošanu LĒMUMS Nr. 1/1-5

Par valsts SIA “Latvijas Radio” reorganizāciju apvienošanas ceļā, saplūstot ar valsts SIA “Latvijas Televīzija” LĒMUMS Nr. 5/1-7, kā arī pielikumā Valsts sabiedrības ar ierobežotu atbildību “Latvijas Sabiedriskais medijs” Statūti un REORGANIZĀCIJAS LĪGUMS

Par valsts SIA “Latvijas Radio” reorganizāciju apvienošanas ceļā, saplūstot ar valsts SIA “Latvijas Televīzija” LĒMUMS Nr. 4/1-7 , kā arī pielikumā REORGANIZĀCIJAS LĪGUMS

Par valsts sabiedrības ar ierobežotu atbildību “Latvijas Radio” 2023. gada pārskata apstiprināšanu LĒMUMS Nr. 3/1-7

Par valsts SIA “Latvijas Radio” reorganizācijas uzsākšanu apvienošanas ceļā, saplūstot ar valsts SIA “Latvijas Televīzija” Lēmums Nr. 2/1-7

Par valsts sabiedrības ar ierobežotu atbildību "Latvijas Radio" zvērināta revidenta ievēlēšanu un atlīdzības noteikšanu LĒMUMS Nr. 1/1-7

Par valsts sabiedrības ar ierobežotu atbildību „Latvijas Radio” revidenta ievēlēšanu - Lēmums Nr. 2/1-7

Par valsts sabiedrības ar ierobežotu atbildību „Latvijas Radio” statūtu (jaunā redakcijā) apstiprināšanu - Lēmums Nr. 1/1-7

Par valsts sabiedrības ar ierobežotu atbildību „Latvijas Radio” valdes darba kārtības saskaņošanu - Lēmums Nr. 3/1-7

Par valsts sabiedrības ar ierobežotu atbildību "Latvijas Radio" 2022. gada pārskata apstiprināšanu - Lēmums Nr. 2/1-7